皇冠信用出租_这家小贷变相出租牌照被罚,曾与51信用卡、微米云服等合作
皇冠信用网去哪里弄(9990088.com—)开会员号,占成\登3代理\皇冠皇冠信用盘_(招登1登2平台出租曾被开甲财经多次曝光向外出租牌照的“浩瀚汇通小贷”终于收到了监管的罚单皇冠信用出租。
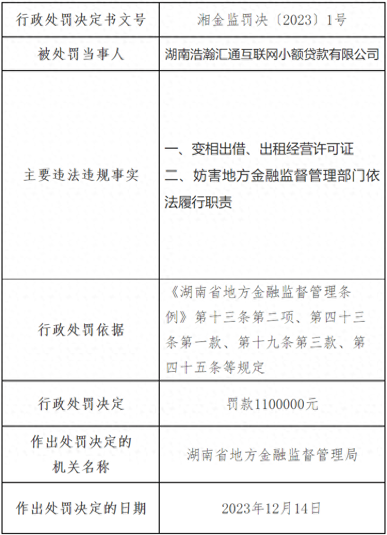
近日,湖南地方金融监督管理局开出罚单,湖南浩瀚汇通互联网小额贷款有限公司(下称:浩瀚汇通小贷)因“变相出借、出租经营许可证、妨害地方金融监督管理部门依法履行职责”两项违规被罚款110万元皇冠信用出租。

根据《湖南省地方金融监督管理条例》第十三条第二项规定,地方金融组织不得从事出借、出租或者变相出借、出租经营许可证或者相关审批文件皇冠信用出租。

开甲财经注意到,在湖南省地方金融监管局搜索“湖南浩瀚汇通互联网小额贷款有限公司”显示:浩瀚汇通小贷曾被多人投诉“违规催收”,“收取高额费用”皇冠信用出租。

展开全文
事实上,开甲财经曾撰写多篇文章曝光“浩瀚汇通小贷”出租牌照的事实皇冠信用出租。
2022年12月28日皇冠信用出租,开甲财经发布《51信用卡走出亏损泥潭:背靠8850万用户,发放年化近36%贷款》一文显示:
51信用卡在江西省抚州市注册成立的抚州市恩牛网络小额贷款有限公司被取消小贷牌照资格后,抚州市恩牛网络小额贷款有限公司已更名为抚州市恩牛网络技术有限公司皇冠信用出租。
与此同时,51信用卡为继续提供信贷撮合业务,疑似采取“挂靠”方式与湖南浩瀚汇通互联网小额贷款有限公司合作(简称“浩瀚小贷”)皇冠信用出租。表面上看,51信用卡管家—51人品贷由浩瀚小贷提供服务,但实际上,51信用卡的信贷撮合业务仍由51信用卡旗下公司直接提供。
2023年2月14日皇冠信用出租,开甲财经发布《51公积金变纯引流平台,曾关联多家现金贷踩雷“投融家”》一文显示:
开甲财经发现,“51公积金”旗下随时贷APP也挂靠湖南浩瀚汇通互联网小额贷款有限公司开展互联网贷款业务皇冠信用出租。不过,小编注意到“随时贷”已不再从事助贷业务,而是直接为贷款中介/贷款超市引流。
2023年4月18日皇冠信用出租,开甲财经发布《利率300%!深圳微米云服电商掩盖下的“狂飙”式高利贷遭上千人投诉》一文显示:
开甲财经下载“微享铺子”并注册后发现,虽然“微享铺子”宣称自己是电商平台,但页面显示其实际是一个贷款平台皇冠信用出租。平台运营主体为深圳微米信息服务有限公司,首页展示最高贷款金额为10万元,年化利率14.4%起。微享铺子App里的个人征信授权书显示,其合作方为湖南浩瀚汇通互联网小额贷款有限公司。
湖南省地方金融监管局最新引发的《湖南省小额贷款公司分类监管评级办法》中同样将此规定增加至一票否决直接评为D级的有十八条情形之一皇冠信用出租。
今年8月份湖南省公布的2022年小贷公司监管评级结果中,11家被评为最低档D,其中就包括浩瀚汇通小贷,也是唯一一家评级为D类网络小贷皇冠信用出租。如今看来,被评为D类或因以上违规有关。
来源:开甲财经
声明:本文仅作为知识分享,只为传递更多信息!本文不构成任何投资建议,任何人据此做出投资决策,风险自担皇冠信用出租。
猜你喜欢
- 2025-12-19皇冠信用網註冊 _海南封关首日,居民排长队购首批榴莲,超市:每斤78元至98元,价格低于平时的一半
- 2025-12-19皇冠信用网代理如何申请 _南京博物院馆藏现身市场?参观拍卖预展人士:不像是仿品
- 2025-12-19hga050怎么注册 _云南曲靖男生杀害同班女同学一案即将开庭,检方以犯故意杀人罪、强奸罪对其提起公诉
- 2025-12-18皇冠信用網代理如何申请 _米兰冬窗新星引援:20岁黑山前锋科斯蒂奇的潜力与挑战
- 2025-12-18怎么开通皇冠信用網口 _广州市越秀区委书记郭昊羽履新广东省住建厅党组书记
- 2025-12-18皇冠信用盘登3出租 _为何日本不怕中国?日本军迷说实话:无知者无畏,不知中国有多强!
- 2025-12-18皇冠信用盘账号开通 _砰!浙江女子刚坐进车里,一把菜刀砸在眼前,随后剪刀又飞来
- 2025-12-18明尼苏达森林vs印第安纳步行者 _石破茂预言果然应验,中方还没开始反制,日企就已经撑不住了!
- 2025-12-18迈阿密热火vs圣安东尼奥马刺 _我国发现新矿物,正式命名为金秀矿
- 2025-12-18孟菲斯灰熊vs波士顿凯尔特人 _四川高速上一汽车突发自燃!车内两人闻到异味后果断弃车,成功逃生
- 2025-12-17捷克 vs 克罗地亚 _强硬40天后,高市早苗还在“挤牙膏”:台湾不太可能符合日本行使自卫权条件
- 2025-12-17皇冠信用网网址 _辩论不过我大使,日方竟攻击中方发言,高市早苗:盼和平解决台湾问题


网友评论