皇冠信用盘APP下载_财务事项提示——相关个税申报
时间:2023-05-09 阅读:2416
皇冠信用盘代理怎么申请(9990088.com—)开会员号,招代理/条件好/平台出租/招登1登2登3地区代理结合3月份职工个人相关财务事项,现就全省水文系统干部职工办理2022年度个人所得税汇算清缴作如下提示皇冠信用盘APP下载。
壹
如何办理2022年度个人所得税汇算清缴皇冠信用盘APP下载。全省水文系统干部职工应于2023年3月21日至2023年6月30日前下载并登陆手机“个人所得税APP”,在2022年度个人所得税汇算清缴模块中,依据政策办理年度汇算进行退税或补税。离退休职工存在取得工资薪金额外收入的情况,也应进行个人所得税年度汇算清缴。您可以微信搜索公众号国家税务总局,关注后在下方“专题”中选“2022个税年度汇算”中获取个人所得税APP下载入口,查看退税指南,所得税数额,退税及补税说明等。
贰
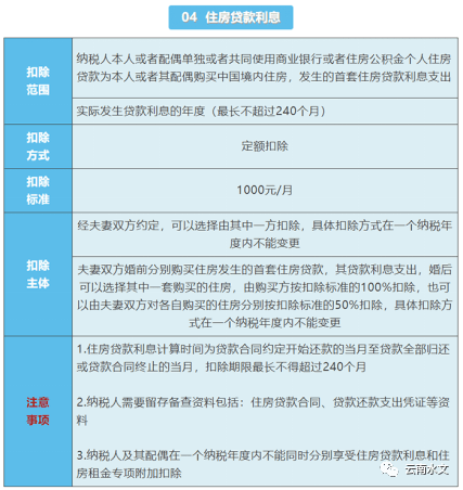
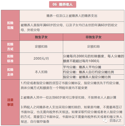
7项专项附加扣除项



展开全文




叁
需要特别提醒的事项皇冠信用盘APP下载。按照税收征管法的有关规定,如果未按规定申报纳税,需要进行处罚,性质不同,处罚不同,有的除了需要补税罚款还需要缴纳滞纳金;对于申报不真实的,隐蔽自己收入的,根据发改委财政金融司出台的“关于个人所得税申报信用机制”规定,个税申报造假、虚报的将对个人信用带来负面影响。
供稿:省局计财处 李 斌
责编:省局计财处 张金陆
审 核:省局办公室 庞 楠 杨 洁
猜你喜欢
- 2025-12-18皇冠手机管理端登录 _姆巴佩超C罗平C罗只差1个C罗 最后一战或甩开C罗创历史
- 2025-12-18皇冠abcd类型網 _哈尔滨最高气温接近1961年以来历史同期最大值
- 2025-12-18休斯顿火箭vs犹他爵士 _日方与英法德加等国沟通称对台立场未变,外交部:妄图在国际上装无辜、骗同情 | 外交部记者会实录(2025.12.17)
- 2025-12-17nba季后赛賽程 _陈盈骏26分周琦15+11 杨鸣遭驱逐北京送辽宁首败
- 2025-12-17nba赛制 _中日战场已经敲定?日本怒砸9万亿最后一搏,中方一纸禁令,高市再陷绝境
- 2025-12-17苏格兰 vs 希腊 _拖了40天,高市早苗对中国统一方式,首次作出回应,中方:日本没资格置喙!
- 2025-12-17皇冠信用在线开户 _联赛杯-加纳乔梅开二度内托破门 切尔西3-1晋级半决赛
- 2025-12-16如何申请到皇冠信用 _陶慧敏发文悼念何晴:她对我的恩情我一直铭记于心
- 2025-12-16皇冠注册平台 _昂山素季之子:她可能已经去世了
- 2025-12-15皇冠代理註冊 _德日媒体都佩服中国!打输中美关税战的特朗普,预见了明年惨败的结局
- 2025-12-15皇冠信用網申请 _赖清德称“解放军2027年前具备夺取台湾能力”,国防部回应
- 2025-12-15皇冠信用網平台代理 _长春一电竞酒店退房后画面“不堪入目”,垃圾堆积如山超1米高,酒店:顾客入住超两年,花了3天才清扫完


网友评论